工伤保险是法定强制的“底线保障”,商业险是自愿选购的“补充保障”,二者不冲突可叠加,商业险不能替代工伤保险。以下是关键区别与实务要点:
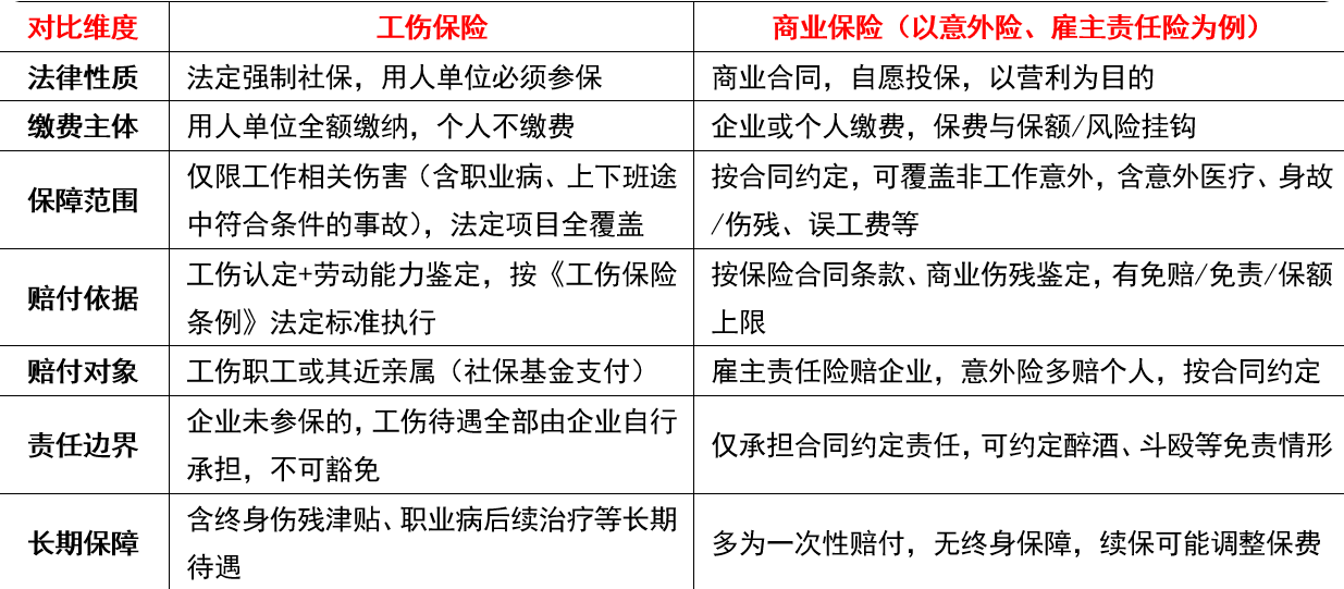
一、核心区别

二、实务关键要点
1.不可替代:商业险不能免除企业参加工伤保险的法定义务,未参保可能被责令补缴、加收滞纳金、罚款,工伤待遇全由企业承担。
2.可叠加赔偿:工伤后,职工可同时享受工伤保险待遇与商业险赔偿,二者不抵消、无先后顺序。
3.常见商业险定位
◦ 雇主责任险:转移企业需承担的工伤赔偿(如停工留薪期工资、法律费用),赔给企业。
◦ 团体/个人意外险:补充工伤医疗外的费用、提高身故/伤残赔付额度,赔给个人。
三、企业与个人配置建议
• 企业:先足额参保工伤保险;再按行业风险配雇主责任险;可加团体意外险作员工福利。
• 个人:已有工伤保险,可买个人意外险覆盖非工作场景,高风险职业注意投保时如实告知职业类别。
鲁公网安备37130202372730号